白卡纸行业在消费升级推动下,过去5年CAGR6%,20年在限塑令推行、富阳白板纸产能退出下,需求有望持续提升,产能扩张暂缓,景气度有望提升。APP并购博汇正在进行,若成功则行业集中度进一步提升,头部纸企议价能力有望增强,盈利能力有望持续改善。
支撑评级的要点
添加微信好友, 获取更多信息
复制微信号
白卡纸需求稳健增长。白卡纸是原生木浆制成的白色卡纸,下游主要用于高档产品的包装,如药盒、香烟盒、化妆品盒等等。过去5年行业需求CAGR达到6%,19年国内需求在18年基础上有明显的恢复性增长,总需求达到802万吨,同比增长14%。20年新冠疫情有短期影响,预计全年原有领域仍能维持2%增长。
限塑令实行带来增量需求。新版限塑令要求2025年底,全国多数范围禁止使用不可降解塑料袋,减少不可降解一次性塑料餐具消耗强度下降30%。按照25%的餐盒渗透比例,对应白卡纸新增需求187万吨;按照3%的塑料袋渗透比例,对应白卡纸新增需求61万吨,预计20年将释放30万吨新增需求。
白板纸产能关停提供替代需求。随着富阳地区的最后一批关停腾退,白板纸行业的产能仍将继续削减200万吨。按照90%的产能利用率,20年产量将减少60万吨,预计其中有30万吨左右需要白卡纸来替代。废纸短缺背景下,废纸系价格下半年旺季有望提升,与白卡纸价差缩减,从而促发白卡纸的替代。
20年产能无新增,景气度有望提升。2020年白卡纸需求增长量达到80万吨,如果出口保持稳定50万吨,则白卡20年总需求达到880万吨,相较19年增加9.7%。2020年暂无新增产能投放,浙江地区有60万吨转到海外,因此总产能有所减少。供需格局相对于19年将有所改善,需求产能比达到82%,产能利用率达到80%,行业景气度有望提升。
头部企业整合在即,集中度面临提升。白卡纸行业CR4达到82%,其中APP在国内白卡纸产能达到355万吨,占比超过3成,国内企业博汇、晨鸣、太阳分列2-4位。金光纸业自19年5月份四次举牌,在二级市场取得博汇20%股份,19年底与控股股东博汇集团签署全部股权转让协议,若转让成功,金光纸业及其一致行动人将直接和间接持有博汇48.84%股份,成为博汇新的控制人,二者将具备一半的产能份额,白卡纸格局将进一步集中,行业的价格竞争和产能释放有望降低,龙头公司议价能力将进一步提升,吨毛利将持续改善。
重点推荐
博汇纸业:公司是白卡纸最纯标的,19年产能快速扩张,新增造纸产能220万吨达到447.5万吨,白卡纸行业20年供需格局有望改善,APP若成功入主,将成为第一大白卡纸企业,盈利能力有望持续上行。我们预计公司19年-21年EPS分别为0.19元、0.87元、1.12元,同比增长0.9%、348%、29.5%,目前股价对应20年PE11.6倍,首次覆盖给予买入评级。
评级面临的主要风险
APP并购博汇不过审;行业产能大幅扩张。
白卡纸行业:消费升级推动需求稳健成长
白卡纸是一种较厚实坚挺纯优质木浆制成的白色卡纸,经压光或压纹处理,主要用于包装装潢用的印刷承印物,有较高的挺度、耐破度和平滑度,主要克重有170~400克/平米。因标准不同,可有多种分类,如因涂布方式不同,可以分为单面涂布、双面涂布;因用途不同可分为社会卡、铜版卡、食品卡、液包、扑克牌等等。白卡纸的行业分类归属于白板纸,同一分类下还有其他涂布白纸板(灰底白板纸、白底白板纸),二者区别在于白卡纸以原生木浆为原料,而其他涂布白板纸以废纸为主要原料。20年需求变化:新版限塑令实行、富阳白板纸退出
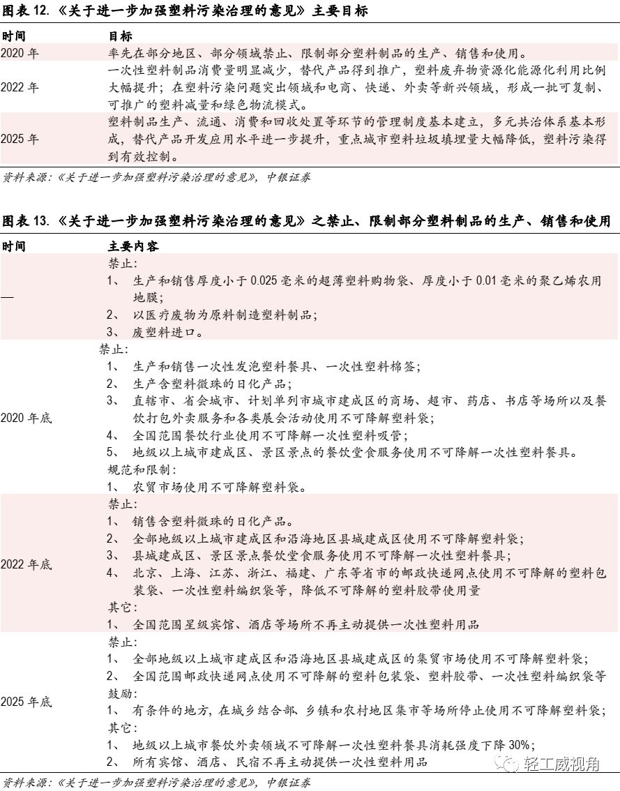
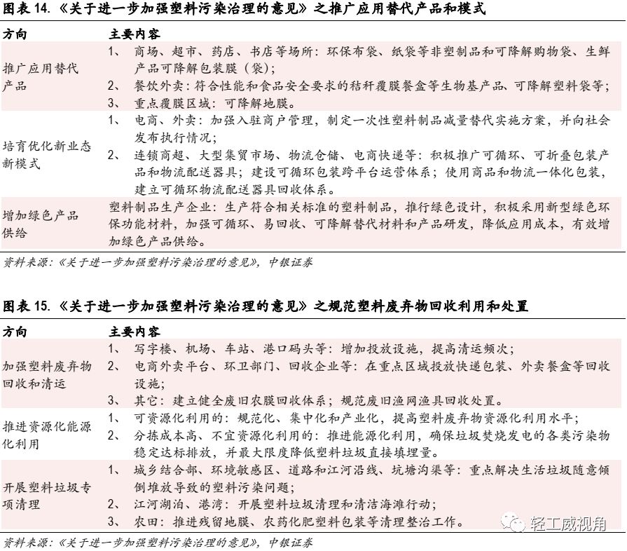
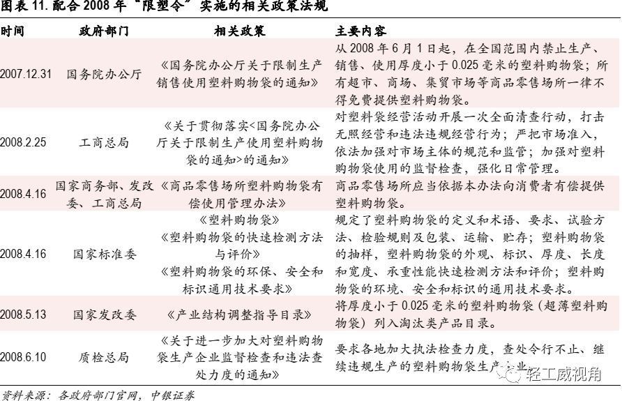
新版限塑令带来需求增量2020年1月19日,国家发展改革委、生态环境部公布《关于进一步加强塑料污染治理的意见》(下文统一简称《意见》),提出要有序禁止、限制部分塑料制品的生产、销售和使用,积极推广替代产品,规范塑料废弃物回收利用,建立健全塑料制品生产、流通、使用、回收处置等环节的管理制度。我们认为这一政策的实施,将在外卖餐盒、零售纸袋等领域带来白卡需求的新增量。事实上,为了缓解环境污染压力,加大资源利用率,保护人类及生态健康,我国自2008年起就开启了“限塑令”之路。2007年12月31日,我国国务院办公厅颁布了《国务院办公厅关于限制生产销售使用塑料购物袋的通知》,明确“从2008年6月1日起,在全国范围内禁止生产、销售、使用厚度小于0.025毫米的塑料购物袋”,“所有超市、商场、集贸市场等商品零售场所一律不得免费提供塑料购物袋”。为配合“限塑令”的有效实施,我国发改委、工商局、商务部、标准委、质监局等出台了一系列相关政策。白卡纸20年无新增产能,产能利用率将继续提升
就白卡纸自身而说,行业在11-13年进行了大规模的产能扩张,从不到500万吨增加到接近800万吨,此后14-16年又缓慢增长至1,000万吨,16-18年无产能投放,19年博汇江苏75万吨产能投放,2020年暂无新增产能投放,浙江地区有60万吨转到海外,因此总产能有所减少。行业格局剧变,龙头整合在即
行业供需改善之外,竞争格局的剧变对于价格的影响同样值得关注。截至19年底,白卡纸行业主要的参与公司如下,金光纸业(APP)是世界纸业十强,也是亚洲最大的浆纸业集团公司。截至2018 年底,APP(中国)拥有20 多家全资和控股浆纸企业,并拥有19 家林业公司,总资产约1,726 亿元人民币,年加工生产能力约1,100 万吨。APP在国内白卡纸产能达到355万吨,占比超过3成,国内企业博汇、晨鸣、太阳分列2-4位。实质上,16年后由于行业销量增长放缓,行业产能过剩,产能利用率长期在70%以下,行业内扩产的公司集中在大企业,17年山东晨鸣完成了湛江晨鸣的白卡纸产能搬迁,19年三季度江苏博汇二期投产,行业里实现全国多基地布局的仅有APP、博汇、晨鸣三家企业,随着环保压力下小厂的不断退出以及大厂的不断扩产,行业集中度不断提升,19年底产能CR4达到了82%。未来的新增产能预期,也主要集中在头部企业,2021年APP广西有180万吨产能预计投产,博汇江苏三期也在规划之中。行业是典型的资金和技术密集型产业,有明显的规模效应,以最新的博汇江苏二期75万吨产能为例,单条纸机产能就达75万吨,吨纸投资4,300元,投资达到32.3亿元,投资门槛可见一斑。因此未来行业仍然趋于头部集中。白卡纸价格走势复盘白卡纸的主要原材料是阔叶浆(BHK)、针叶浆(BSK)、漂白机械磨木浆(BCTMP)等原生木浆,多数时间里,白卡纸价格一直跟随木浆价格同向波动。16年底到17年5月,由于国内环保监管加大力度,落后产能集中退出,各包装纸价均出现了明显上涨,国际木浆价格明显上涨,白卡纸价格也从5,000元/吨价格涨到7,000元/吨。但近三年以来,纸价走势与浆价走势出现了两次明显的背离,一次是18年5月份开始,APP为了限制行业产能投放预期,打压博汇的新增产能,开启价格战,白卡纸价格两个月内从6,800元/吨,降到7月初的5,300元吨,此后又从9月份的5,750元/吨降到19年初的4,975元/吨,白卡纸价格已经难以覆盖成本,导致18年Q3至19Q1出现了全行业亏损。第二次背离出现在19年5月份起,国际木浆的价格明显下跌,阔叶浆价格从5,800元/吨降到19年底的4,000元/吨以下,但是白卡纸价格相对坚挺,Q3起出现了上升趋势,究其原因,我们认为一方面与前文分析的行业供需格局改善有关,另一方面,行业竞争格局的变化也起了关键作用。APP自19年5月份起改变了行业竞争的策略,从二级市场买入APP的股权,6月20日持股比例达到5%,实现第一次举牌,此后又于7月、10月完成第二、第三次举牌,并于10月宣告仍将再12个月内增持10%的股份,11月15日,持股比例达到20%,进行第四次举牌。而第一大股东博汇集团持股28.8%,APP已经成为博汇纸业第二大股东。2019年12月31日,公司收到实际控制人杨延良先生及其配偶李秀荣女士与金光纸业签署的《股权转让意向书》,拟协议转让所持博汇集团100%的股权,其中杨延良先生持有博汇集团90%的股权,李秀荣女士持有博汇集团10%的股权,博汇集团持有公司无限售流通股385,496,958股股份,占公司总股本的28.84%。金光纸业及其一致行动人在上述转让前已经直接持有公司267,368,879股股份,本次转让后,金光纸业及其一致行动人将直接和间接持有公司合计652,865,837股股份,占公司总股本的48.84%。目前这一并购正在等待监管批复,一旦成功,APP将成为博汇的实际控制人,二者将占据行业53%的产能份额,行业头部进一步集中。而作为价格战的主要双方,达成合作后,行业的价格恶性竞争基础不复存在,价格竞争烈度将明显下降;而作为后续主要的扩产厂家,在博汇245万吨白卡纸产能利用率不足60%的情况下,继续大幅产能扩张的动力有望降低。因此20年白卡纸价格有望将延续行业供需格局改善的预期,吨毛利保持上行趋势。推荐标的
目前A股上市公司体内有白卡纸产能的主要有博汇纸业、晨鸣纸业,此外太阳纸业控股公司也有产能。我们看好博汇纸业的投资机会,建议关注晨鸣纸业、太阳纸业。博汇纸业:白卡纸最纯标的博汇纸业是此次行业并购的主角,也是白卡纸最纯的标的。公司总部位于山东淄博,拥有山东和江苏两大生产基地,位于江苏盐城的基地拥有两条75万吨的先进产线,目前拥有245万吨白卡纸产能,用于高档社会包装、烟卡、铜版卡等,是国内产能第二大的白卡纸企业。2018年,博汇纸业实现白卡纸销售收入65.2亿元,占当年营收比重78%,销量134万吨,相较2018年略有下降。博汇纸业19年产能实现了大幅度扩张,分别于新增6月份100万吨箱板瓦楞纸、45万吨文化纸产能,9月份新增江苏博汇二期75万吨白卡纸产能,目前总产能447.5万吨,其中,白卡纸245万吨,文化纸70万吨,箱板瓦楞纸117.5万吨。我们估算19年销量不到200万吨,整体产能利用率仅为45%。由于白卡纸行业价格战,以及19年新增产能释放,产能利用率较低,公司盈利处于低位。Q3整体毛利率仅为11.2%,净利率仅为0.2%。而17年景气高点的毛利率、净利率达到25%、10%。20年随着行业景气度提升,盈利能力有望上行。从吨纸市值上看,博汇纸业目前仅为2,527元,约是太阳纸业的47%。作为成长性更好的纸种,若APP成功入主,作为A股最纯的白卡纸标的,吨纸市值还有很大成长空间。风险提示
APP收购博汇正在接受反垄断调查,虽然在二者合并后在白纸板行业并不具备绝对份额,但仍然存在不过审风险。白卡纸2021年有APP新增产能180万吨释放、白板纸20年6月份东南亚有产能释放260万吨。全球新冠疫情扩散,若持续时间过长,则影响20年下游需求。博汇纸业:造纸新巨舰蓄势待航
公司是白卡纸最纯标的,19年产能大幅扩张220万吨,APP入主后行业地位进一步提升,产能利用率和吨纸毛利有望持续上行。支撑评级的要点
公司是A股白卡纸最纯标的。公司拥有山东淄博和江苏盐城两大生产基地,江苏基地拥有两条75万吨的先进产线,目前拥有245万吨白卡纸产能,用于高档社会包装、烟卡、铜版卡等,是国内产能第二大的白卡纸企业。2018年,博汇纸业实现白卡纸销量134万吨,销售收入65.2亿元,占当年营收比重78%,是A股纸业上市公司白卡纸占比最高的标的。19年产能大幅度扩张。公司分别于6月份新增100万吨箱板瓦楞纸、45万吨文化纸产能,9月份新增江苏博汇二期75万吨白卡纸产能,目前总产能447.5万吨,其中,白卡纸245万吨,文化纸70万吨,箱板瓦楞纸117.5万吨。我们估算19年销量不到200万吨,整体产能利用率仅为45%。白卡纸行业20年景气有望改善。白卡纸下游主要是医药、食品、卷烟等消费领域,20年有望保持稳健增长,同时在限塑令和富阳白板纸产能退出情况下,需求有望保持接近10%的增长。行业20年产能有所减少,行业供需格局将明显改善。APP拟取得控制权。金光纸业自19年5月份四次举牌,在二级市场取得博汇20%股份,19年底与控股股东博汇集团签署全部股权转让协议,若转让成功,金光纸业及其一致行动人将直接和间接持有博汇48.84%股份,成为博汇新的控制人。白卡纸格局将进一步集中,龙头公司议价能力将进一步提升,吨毛利将持续改善。估值
公司产能快速扩张,19年新增造纸产能220万吨达到447.5万吨,白卡纸行业20年供需格局有望改善,APP若成功入主,行业的竞争格局进一步集中,盈利能力有望持续上行。我们预计公司19年-21年EPS分别为0.19元、0.87元、1.12元,同比增长0.9%、348%、29.5%,目前股价对应20年PE11.6倍,首次覆盖给予买入评级。
评级面临的主要风险
APP收购不成功APP收购不成功;行业产能大规模扩张。
免责声明
本公众号(微信号:轻工威视角)中所涉及的证券研究信息均节选自中银国际证券研究部已经发布的研究报告,若因对报告的摘编而产生歧义,应以报告发布当日的完整内容为准。须关注的是,本公众号内资料仅代表报告发布当日的判断,相关的分析意见及推测可根据中银国际证券研究部后续发布的研究报告在不发出通知的情形下做出更改。
本公众号所发布的内容和意见仅供参考,在任何情况下,所发布的信息或所表述的意见并不构成对任何个人的投资建议。接收人应结合自身情况判断是否采用本公众号及其内容并自行承担风险,中银国际证券股份有限公司及其雇员对接收人因使用本公众号及其内容造成的一切后果不承担任何法律责任。
本公众号中的所有资料版权均属中银国际证券。订阅人及其他任何机构或个人未经中银国际证券事先书面授权,不得以任何方式修改、发送或者复制本订阅号中的内容。如因侵权行为给中银国际证券造成任何直接或间接的损失,中银国际证券保留追究一切法律责任的权利。
如订阅人对其中内容有任何疑问,或欲获得完整报告内容,敬请联系中银国际证券机构销售。
☺欢迎沟通,交流创造价值!
中银国际证券轻工研究团队
杨志威 18101880769
中银证券轻工行业首席分析师,上海交通大学工学学士、管理学硕士,2012年起从事造纸轻工行业研究,曾就职于东方证券、招商证券。
zhiwei1.yang@bocichina.com
证券投资咨询业务证书编号:S1300515060001
刘凯娜 18688489254
中银证券轻工行业分析师,中央财经大学经济学学士,英国克兰菲尔德大学理学硕士,2017年起从事家电、轻工行业研究,曾就职于广证恒生证券研究所。
kaina.liu@bocichina.com
证券投资咨询业务证书编号:S1300519050001


